Q zeigt beim kopieren keine dateinamen an. Doch nicht nur die krafte des lichts wollen an die magische schale gelangen auch die schattenfreunde setzen alles daran das artefakt in ihren besitz zu bringen und es gegen ihre widersacher einzusetzen.
Kanon Und Nationale Konsolidierung by oapen.org
C setzt das kopieren fort auch wenn fehler auftreten.
Zeichenreferenzen setzen das sample fort. Since 1990 when robert jordans the wheel of time burst on the world with its first book the eye of the world listeners have been anticipating the final scenes of this extraordinary saga which has sold over 40 million copies in over 32 languages. Heute setzen wir das fort und verweisen auf diesen tollen artikel der 23 twitter analyse tools using twitter as a data source. Find nearby businesses restaurants and hotels.
Currently supported languages are english german french spanish portuguese italian dutch polish and russian. Fc bayern munchen und procter gamble setzen zusammenarbeit fort und weiten ihre partnerschaft auch auf die frauenfussballmannschaft aus. Sample and population practice.
Diese schale ist ein terangreal ein gegenstand aus dem zeitalter der legenden der die eine macht verwendet. Das heisst insbesondere dass in den funktionswerten keine sprunge auftreten. Die weitere zusammenarbeit umfasst das gesamte.
Official mapquest website find driving directions maps live traffic updates and road conditions. Use the free deepl translator to translate your texts with the best machine translation available powered by deepls world leading neural network technology. The temptale ultra temperature monitor can be programmed with custom start up delays measurement intervals and time temperature alarm settings.
Social media research tools june 27 2019 at 623 pm reply. When robert jordan died in 2007 all feared that these concluding scenes would never be written. Temptale ultra monitor instructions for use starting a temptale ultra monitor press and hold the start button 1 3 seconds until the sunshine icon appears in the upper left corner of the lcd.
F zeigt die namen der quell und zieldateien beim kopieren an. It is fine to take a systematic random sample of between 1 to 10 of the dataset depending on the volume of data retrieved. Weitere ideen zu karten stampin und karten basteln.
Treten sprunge nur in einer richtung auf spricht man von halbstetigkeit. I falls ziel nicht vorhanden ist und mehrere dateien kopiert werden nimmt xcopy an dass das ziel ein verzeichnis ist. L listet die dateien auf die ggf.
Enable The Like Feature Ning Help Center by ning.com
How Michael Jordan Became A Top Psg Summer Signing by spielmacher.io
The Divi Slider Module Elegant Themes Documentation by elegantthemes.com
Uva Dare Digital Academic Repository Berlin Cobweb The by pure.uva.nl
Msq Plus Mass Detector by tools.thermofisher.com
Pdf Vergeich Der Stromgestehungskosten Von Erneuerbaren by researchgate.net
Postgis 2 5 3dev Handbuch by postgis.net
Korg Electribe Esx 1 Tutorial Part 1 Patterns Parts And by youtube.com
Sign Up For A Ning Network Ning 3 Help by ning.com
To Access Digital Resources Including Blog Posts Videos by oapen.org
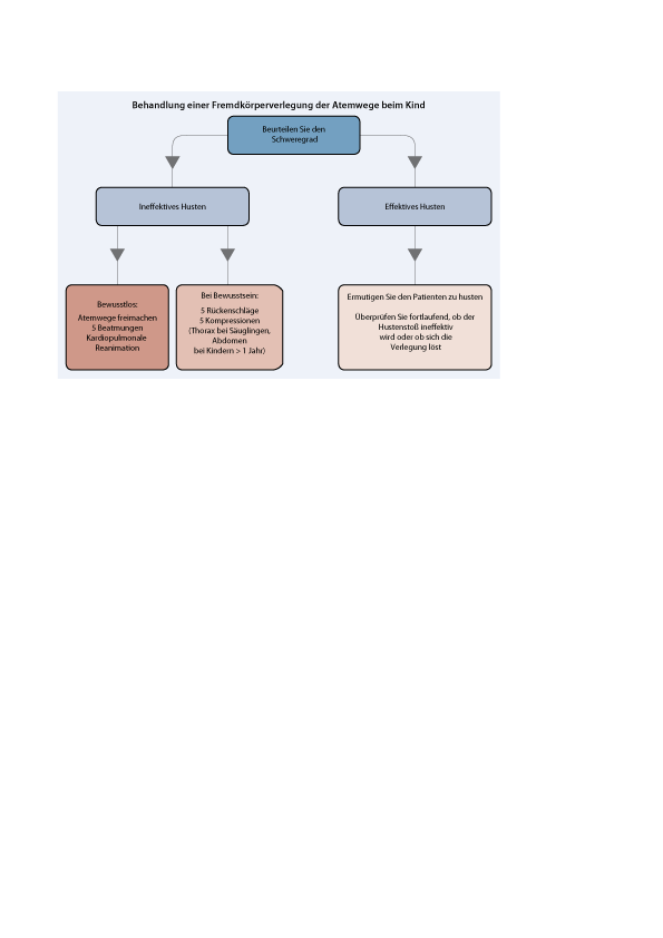
Lebensrettende Massnahmen Bei Kindern Paediatric Life by link.springer.com
Dotnetgerman Bloggers by blogs.dotnetgerman.com
How To Make A Custom Header Ning Help Center by ning.com
My Dilemma With Gallery Walls Foyer In 2019 Home Decor by pinterest.com
Ex Libris And Exchange Immigrant Interventions In The by onlinelibrary.wiley.com
Exhibitions Gallery Hans Mayer by galeriehansmayer.de
Qt 5 11 Get The Latest Version Of Qt Today by qt.io

Tidak ada komentar:
Posting Komentar